政策法规
工信部发布《国家工业和信息化领域节能降碳技术装备推荐目录(2025年版)》

中华人民共和国工业和信息化部公告
2025年第37号
为贯彻落实《国务院办公厅关于印发〈制造业绿色低碳发展行动方案(2025-2027年)〉的通知》(国办发〔2025〕21号),加快推广节能降碳先进技术,加强重点行业领域技术改造升级和大规模设备更新,现将《国家工业和信息化领域节能降碳技术装备推荐目录(2025年版)》予以公告。
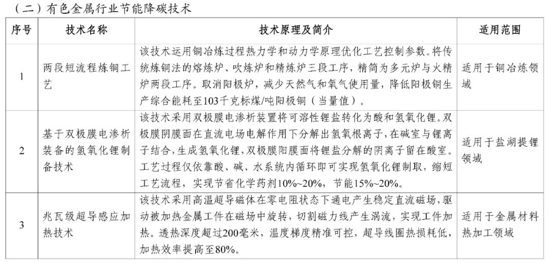
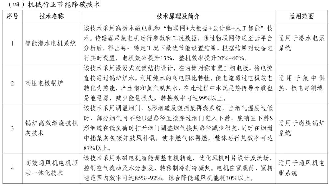
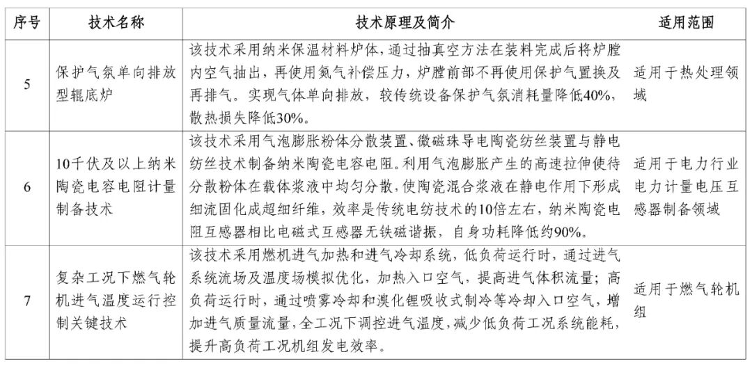
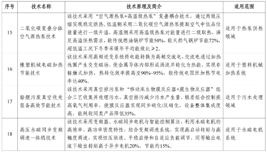
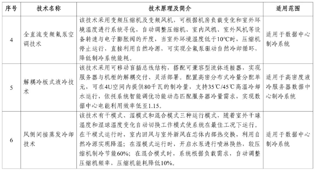
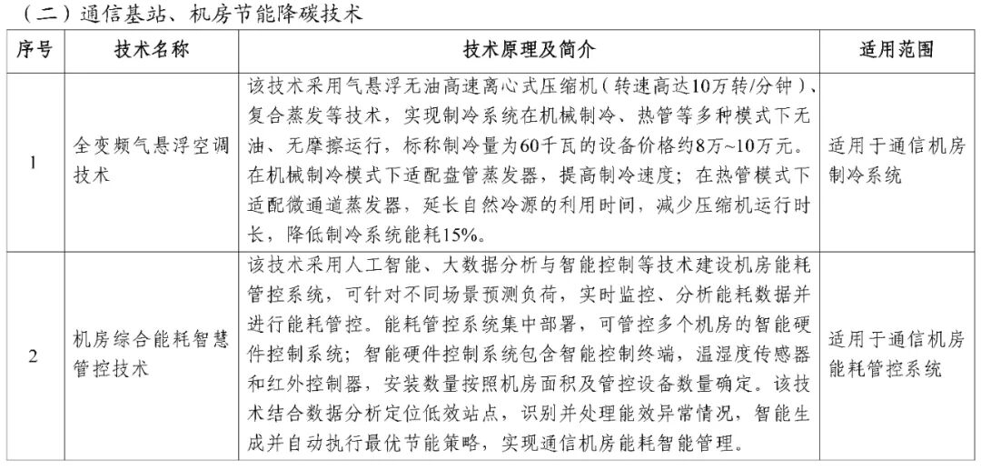
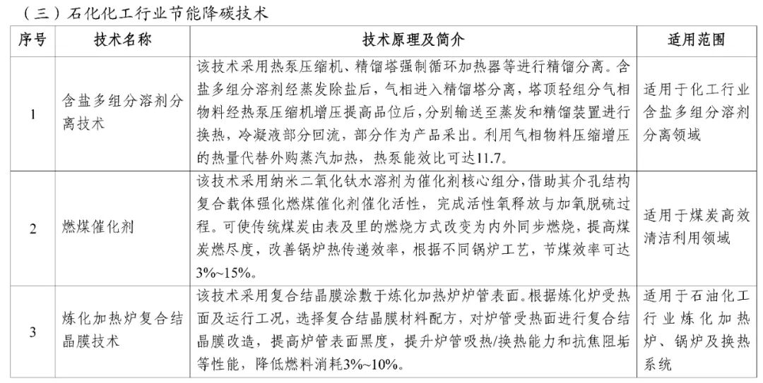
附件:国家工业和信息化领域节能降碳技术装备推荐目录(2025年版)
工业和信息化部
2025年12月8日

























来源:工业和信息化部网站,

数据上报入口
京公网安备 11010202007329号