国务院关于取消和下放一批行政许可事项的决定_中国氮肥网 - 政策信息
 综合信息 
 协会活动 
 政策法规 
 市场行情 
 技术交流 
 党建工作 
 信用评价 
 统计数据 
 公示公告 
 协会介绍 
 数据上报 
 2017年国际肥料展 
 尿素期货 
您现在的位置:首页 >> 政策法规  
政策信息
 
 国务院关于取消和下放一批行政许可事项的决定
2020-09-22 | 编辑:enablesite | 【

国发〔2020〕13号

各省、自治区、直辖市人民政府,国务院各部委、各直属机构:


经研究论证,国务院决定取消29项行政许可事项,下放4项行政许可事项的审批层级,现予公布。另有20项有关法律设定的行政许可事项,国务院将依照法定程序提请全国人民代表大会常务委员会修订相关法律规定。


各地区、各有关部门要抓紧做好取消和下放行政许可事项的贯彻落实工作,进一步细化改革配套措施,加强和创新事中事后监管,确保放得开、接得住、管得好。自本决定发布之日起20个工作日内,国务院有关部门要向社会公布事中事后监管细则,并加强宣传解读和督促落实。


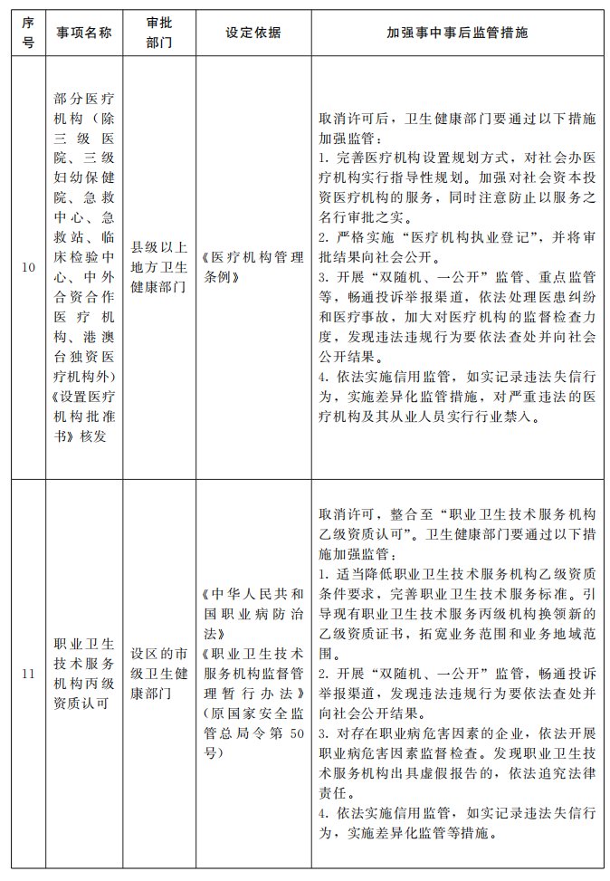
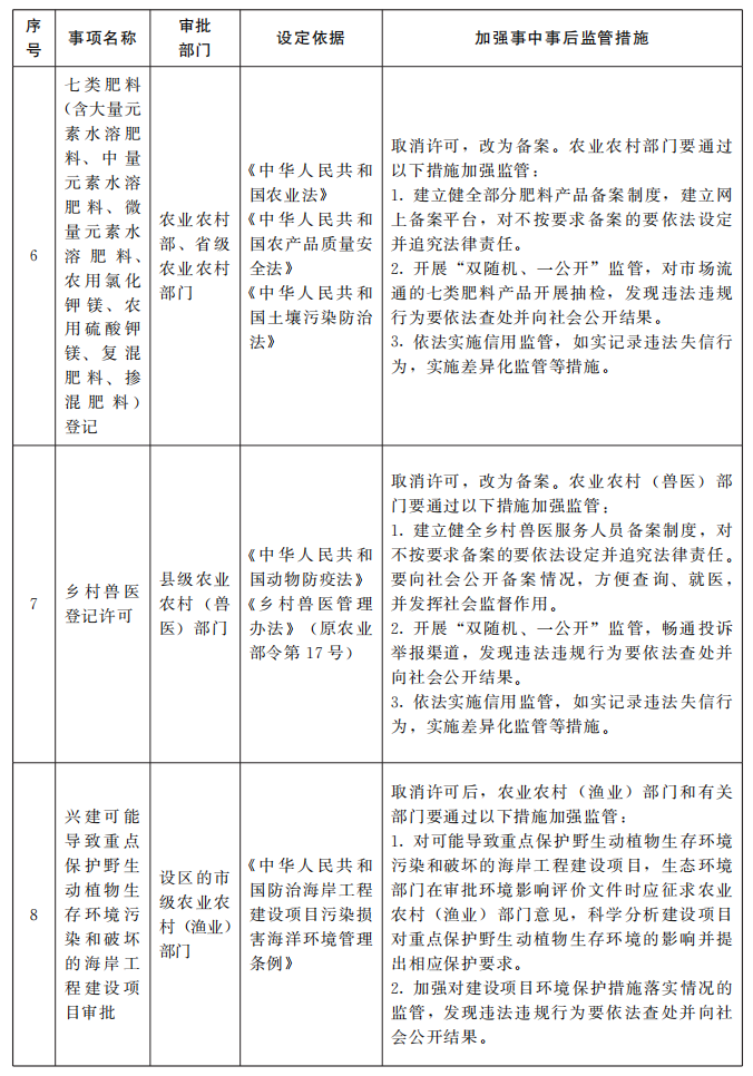
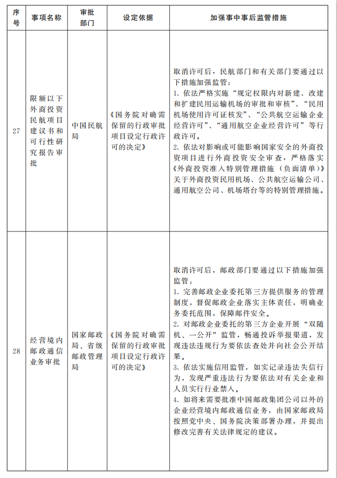
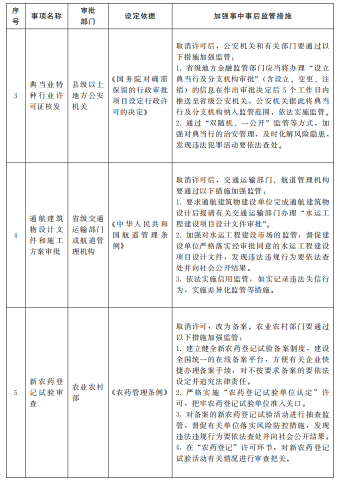
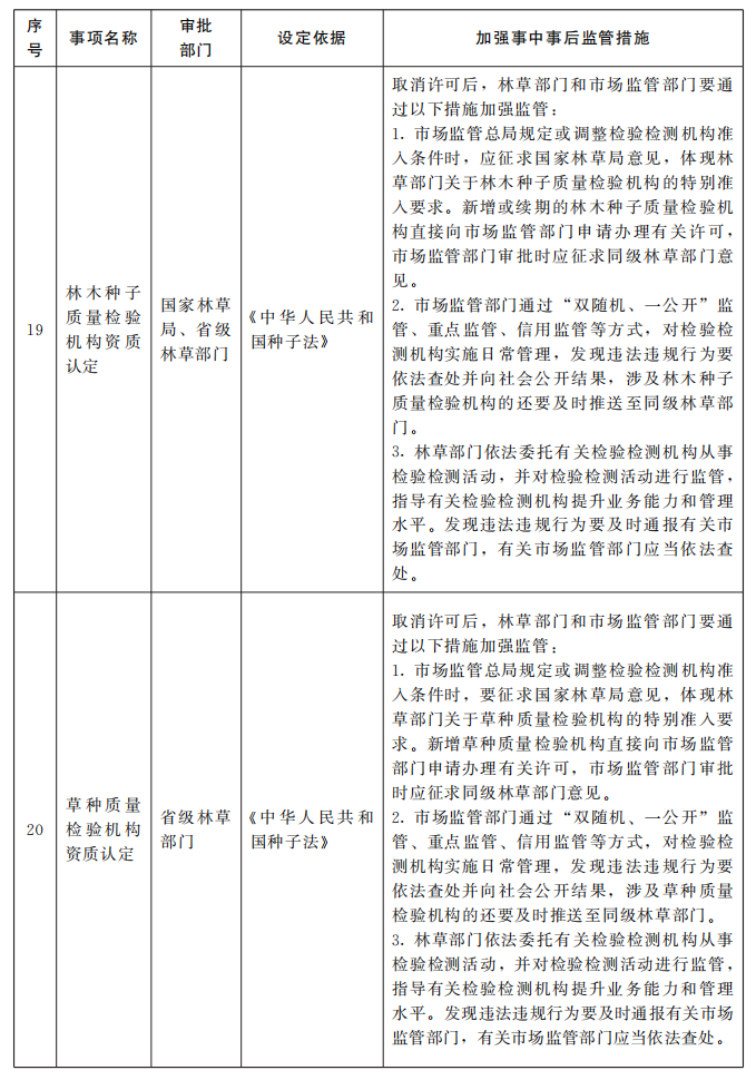
附件:1.国务院决定取消的行政许可事项目录(共29项)


2.国务院决定下放审批层级的行政许可事项目录(共4项)


国务院

2020年9月13日


(此件公开发布)

                                                    

附件1

  国务院决定取消的行政许可事项目录

  (共29项)

  附件2

  国务院决定下放审批层级的行政许可事项目录

  (共4项)


 

 
       站内检索
 
       最新信息
   国务院关于取消和下放一批行政许...
   浅谈UAN溶液改性制三元液体复合肥
   国务院办公厅印发通知 坚决制止耕...
   国家粮食和物资储备局等8部门印发...
   新疆宜化4060项目试生产尿素产品...
   安徽昊源公司学习传达中国氮肥工...
   辽宁地区尿素行情动态
   黑龙江地区尿素市场行情动态
   湖北地区尿素市场行情动态
   江苏地区尿素市场行情动态
   安徽地区尿素市场行情动态
   河南地区尿素市场行情动态
   两广地区尿素市场行情动态
   重庆地区尿素市场行情动态
   云南地区尿素市场行情动态
更多>> 
 
 
  访问旧版  | 协会介绍

Copyright @ 2001 cnfia.com Inc. All rights reserved.   版权所有 中国氮肥网    
中国氮肥工业协会 电话:010-82032099 传真:010-82038259 email:zf-lingdang@263.net
京ICP备11017103号-1   京公网安备 11010202007329号